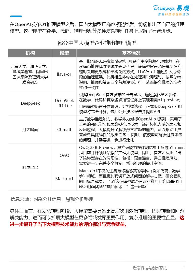
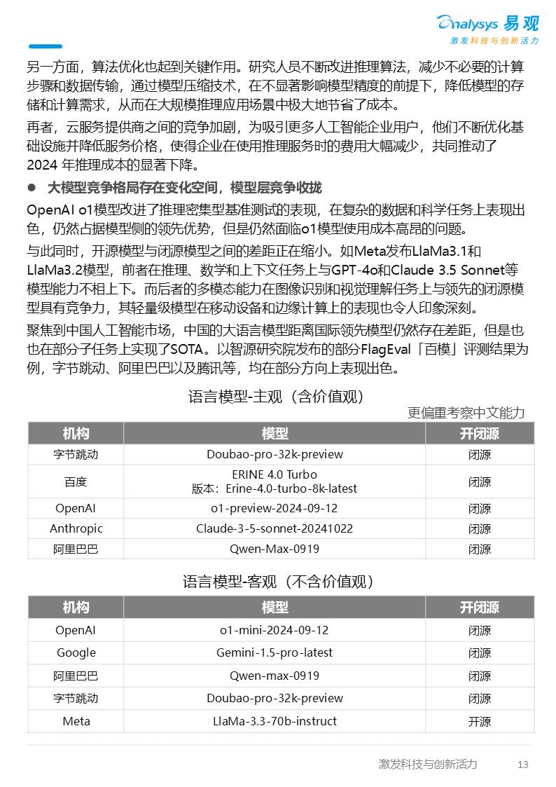
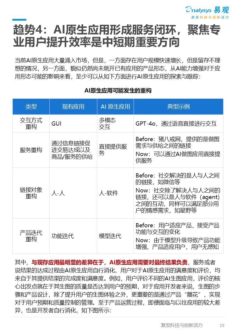
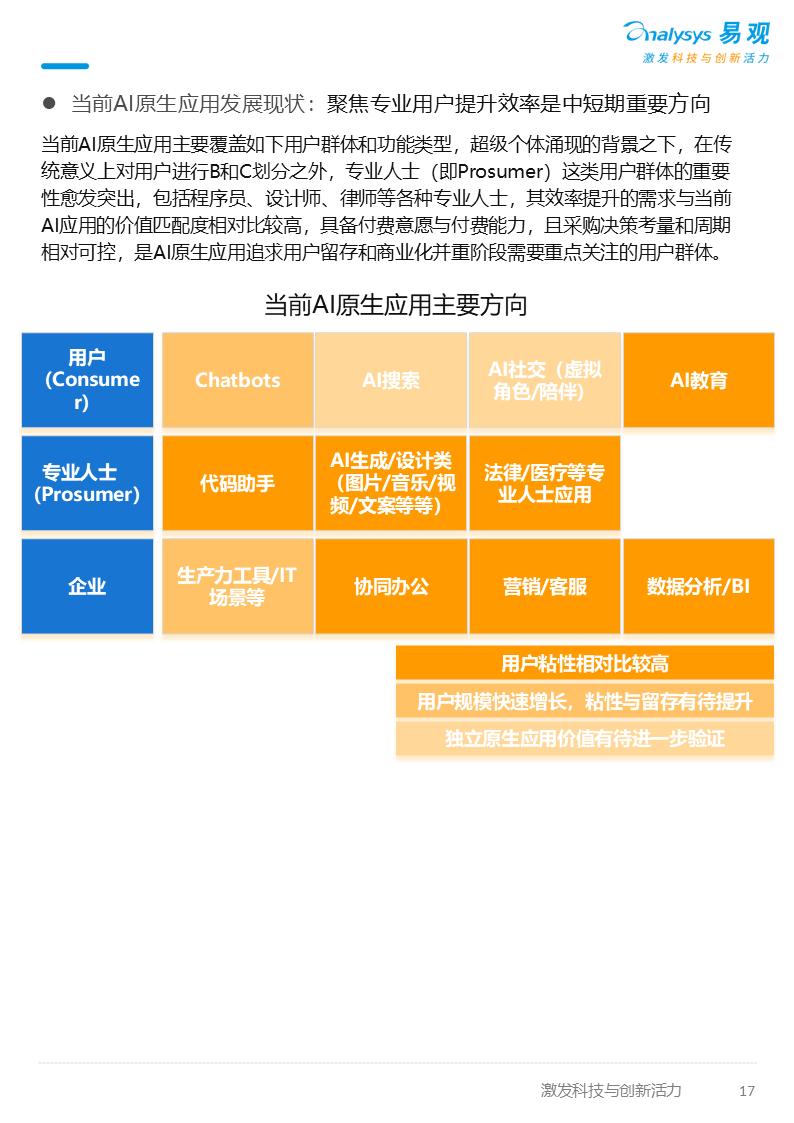
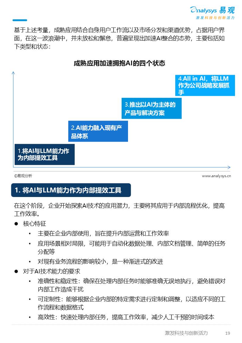
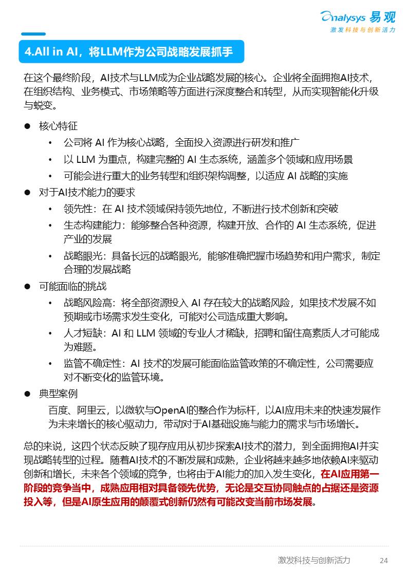
易观分析:通用人工智能(AGI)之路虽充满挑战,但技术进阶从未停歇,从2024年开端,向2025年延续,人工智能的发展,将由模型开发与竞赛,转向产品为先与场景打磨的新阶段,加速AI产业落地。多元应用场景雏形初现,科技大厂占据AI应用第一梯队,夸克、剪映、豆包领跑。
易观分析:通用人工智能(AGI)之路虽充满挑战,但技术进阶从未停歇,从2024年开端,向2025年延续,人工智能的发展,将由模型开发与竞赛,转向产品为先与场景打磨的新阶段,加速AI产业落地。多元应用场景雏形初现,科技大厂占据AI应用第一梯队,夸克、剪映、豆包领跑。

















































© 版权声明
文章版权归作者所有,未经允许请勿转载。