2024年,一些关于AI的预言陆续被验证:
智算大潮将英伟达送入3万亿美元市值俱乐部;
中国开源势力崛起,通义大模型DeepSeek硬杠Llama;
国内AI视频生成模型能力飙升,与Sora掰手腕;
手机和PC大厂掀起硬件狂欢;
……
欣欣向荣背后,大模型价格战混战贯穿整年,百万token数从百元直降至几厘;豆包、kimi、文心一言投流大手笔,商业模式却难以闭环;大模型训练每年要烧掉2亿美元以上,独角兽融资额动辄10亿元以上,谁是大模型的下一个“接盘侠”?
在全球范围内,围绕Scaling Law的争论萦绕整个2024,线上高质量数据即将耗尽,Meta首席AI科技学、图灵奖得主杨立昆屡屡发出示警“大语言模型就像是一把锤子,现在所有东西看起来都像钉子——这其实是一个错误。有很多事情它们做不到,其中之一就是表达和理解物理世界,更不用说在物理世界中规划行动了。”
烧钱与闭环、激情与陷阱、技术上限与应用变现相互纠缠,在通往AGI的路上,办法总比困难多,我们看看2024年AI领域获得哪些成绩,还有哪些未解难题。
大模型融资全景
▶ 大模型“六小虎”吸金200亿
2024年12月23日,阶跃星辰公布B轮融资,成为2024年最后一个进入200亿估值梯队的通用大模型公司。
自2024年2月份月之暗面完成万众瞩目的超10亿美元融资,一举突破200亿元估值,不仅将独角兽的估值推到新高度,更让融资额更上一层。有投资人透露,“预训练模型太烧钱了,一年至少2亿美元。”而融资滞后的大模型公司随时有掉队风险。
回看2024年,国内大模型“六小虎”依旧保持超强吸金能力,一共完成约10笔左右的融资,保守估算共拿到了超200亿元融资。智谱AI吸金能力最强,全年完成四轮融资,总金额数十亿元。单笔最高融资来自月之暗面,A+轮完成超10亿美元融资,其次是百川智能的50亿元A轮融资。尽管“六小虎”均取得阶段性安全,但下一轮资金从哪里来成为更难解的问题。烧钱大战目前还看不到尽头。

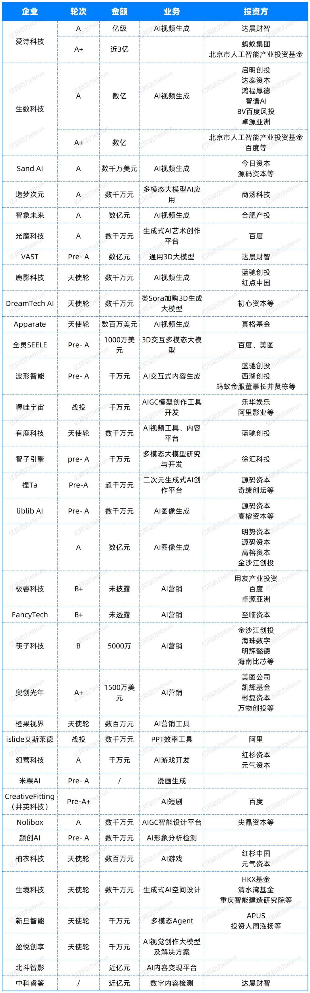
▶ 内容生成一枝独秀
与模型层的大手笔大金额相反,应用层的融资项目数量庞大,金额更小,对ROI要求更高。
其中,内容生成尤其是视频内容生成是其中当之无愧的“C位”,视频模型从曾经的PPT动画,到如今可以基于提示词,生成4s-16s连贯视频,可以进行镜头控制、运动控制、保持人物一致性,可以让创作者仅需三张定妆照完成一部短片;基于一张商品图,做一支广告片。曾经在Sora光环下大惊失色的AI视频公司,目前已经有了和Sora正面叫板的实力。(详见此前报道《Sora爆火,AI电商打开新世界的大门》)
AI视频创业公司中的佼佼者当属爱诗科技与生数科技,前者脱胎于字节跳动,要做AI时代的超级内容平台,核心产品PixVerse2024年1月上线,目前全球用户数已超1200万,月活跃用户数近600万,并且团队已实现规模化收入。后者出身清华大学人工智能研究院,底层技术U-ViT网络架构为原创研究成果,是全球首个Diffusion Transformer架构,比Sora的底层架构发布更早。
但在商业化上跑得最快的当属AI营销公司,AI视频营销工具不仅可以快速生成直播切片、短视频混剪,还可以实现一键换脸换语言,便于产品出海。FancyTech、极睿科技、筷子科技、奥创光年也在2024年分别完成B+轮、B+轮、B轮与A+轮融资,并称AI营销“四剑客”,均在2024年实现规模化增长。
除了视频生成,PPT生成、短剧生成、漫画生成、游戏生成等AI应用也纷纷冒头——PPT效率工具islide艾斯莱德拿到阿里巴巴的战略投资,短剧生成工具井英科技拿到百度投资,漫画生成工具米粿AI则一年内完成三轮融资,其研发的精草转线稿、线稿上色分区、自动上色、参考图上色、阴影生成等功能已经达到落地水平,打通了动漫制作的完全可控可编辑的工业生成流程。(详见此前报道《快手抖音争相上桌,AI短剧何以成为香饽饽?》)

▶ AI硬件异军突起
AI硬件在下半年异军突起,大厂相继推出智能硬件,Ola Friend(豆包)、讯飞会议耳机(IFLYBUDS APP)、小度智能眼镜(小度)、华为2代智能眼镜(华为智慧生活)等智能硬件不仅构筑软硬一体新模式,还能带动大模型日活上涨。以豆包APP为例,Ola Friend搭配豆包APP,唤起AI功能时也在带来豆包日活上升。

同时,深圳成为AI硬件创业的集中地。智能音箱、AI眼镜、AI耳机、AI学习机等硬件百花齐放,可以炒菜、做咖啡、取药、刷泳池的机器人更是随处可见,“只要可以装得下一个摄像头,就可以搭载我们的算法,让这个产品具备AI能力。”出门问问内部员工向亿邦动力介绍。(详见此前报道《“机器人什么都会,就差统治世界了”》)

▶ 企业级应用难点依旧
企业级AI应用在多个细分领域开花,AI营销、AI面试、AI办公、AI质检、AI培训、RPA、BI等应用,从2023年火到2024年。AI应用想要丝滑接入业务流,不止依赖AI产品,还依赖客户企业的业务流程数字化程度,依赖互补品去创造价值。所以企业级AI应用在服务客户时,需要完善的客户成功部门,才能发挥AI的真正效果。

▶ 基础设施依然吸金
大模型的基础设施层建设依然保持强劲的吸金能力。

投资机构分化
“资金不够”是今年创业者的一致感受,受限于外部环境变化以及产业发展的不确定性,以往活跃的投资机构在今年AI领域的出手谨慎了不少。互联网大厂与AI独角兽则积极建生态,在投资初创企业时比VC更积极;国资基金则密集出手。
▶ VC谨慎
既怕错过风口,又怕血本无归,头部VC出手次数明显减少,且投资愈发集中于头部大模型公司,红杉中国、启明创投、高榕创投、经纬中国等机构大多在智谱AI、月之暗面、MiniMax等独角兽企业的融资过程中相遇。金沙江创投则坚持朱啸虎对应用层的关注,加码AI营销,除了曾经投过的FancyTech、极睿科技,今年金沙江创投还投资了AI营销公司筷子科技与Aha Lab,多轮加码Liblib AI,AI面试公司近屿智能、RPA公司九科信息也经常出现在朱啸虎的演讲中。此外,金沙江创投业罕见投资硬件公司星海图与Gyges Labs,试水AI硬件。(详见此前报道《对话朱啸虎:活到三到五年以后,市场都是你的》)

▶大厂积极建生态
相较于谨慎的VC,云大厂和AI独角兽们则在积极培育AI生态。阿里尤其激进投 AI,包揽大模型六 小虎。腾讯投资也积极押注头部,和阿里一起投资了MiniMax、智谱AI、百川智能和月之暗面,阿里另外投资了零一万物,而腾讯参与了阶跃星辰的最新一轮融资。
阿里的激进与阿里云2023年9月确立的新战略“AI 驱动,公共云优先” 相一致——大模型公司是云的重要客户,阿里云要做国内最大的开源生态,同时为训练和使用模型提供云上算力服务和配套软件服务。除了大模型独角兽,阿里还在AIGC和AI芯片方向上多次出手——先后投资AI视频的爱诗科技和AI PPT工具公司艾斯莱德,也投资了高端GPU芯片公司瀚博半导体和AI芯片设计商墨芯人工智能。
腾讯在2023年投资了芯片层的无问芯穹和算力层的燧原科技,在2024年则暂无硬件层公开投资信息。
BAT中,百度是唯一一家不投模型层,只投应用层的大厂。比如,在AIGC领域,百度先后投资了AI视频公司生数科技和井英科技,以及AI图像生成的光魔科技。此外,百度还投资了边缘计算、AI新材料和自动驾驶等领域。

▶ 国资密集出手
2024年,最积极的投资方是政府基金,尤其是北京国资颇为活跃。2024年9月,中关村科学城科技成长二期基金正式成立,总规模50亿元人民币,这标志着中关村科学城科技成长基金扩容至100亿元。中关村科学城科技成长基金由海淀财政出资,规模为每期50亿元。科技成长二期基金由母基金40亿元和直投基金10亿元组成,委托中关村科学城公司下属投资公司管理。
令人印象深刻的一幕是,由北京市政府投资引导基金主导,北京机器人产业发展投资基金(有限合伙)、北京市人工智能产业投资基金(有限合伙)、北京信息产业发展投资基金(有限合伙)、北京市医药健康产业投资基金(有限合伙)四支基金接连落地大兴、海淀、顺义、昌平,规模合计500亿,分别交由北京京西创业投资基金管理有限公司、君联资本、启明创投、康桥资本管理。

卷投放、卷价格,何时是头?
2024年的大部分融资额被头部创业公司拿走,随之而来就是投放大战。
据移动营销平台AppGrowing统计,2024年3月份,Kimi的广告投放还只有近1500万元,到了7月和8月,高达近5000万元。豆包投放起来也毫不逊色,2024年6月豆包投放额达到了1.4亿元,相当于每天光投放就要花掉467万元。第三季度 Kimi广告投放费用大约为1.5亿元,豆包约为2亿元,腾讯元宝约为8000万元。
大量的广告投流,让豆包、Kimi等触达到了更多的用户。QuestMobile数据显示,截止到2024年10月,在网页端访问量方面,Kimi智能助手、文心一言、豆包、通义千问分别达到2863万、2111万、1688万、1012万;在移动端AI原生应用方面,行业月活规模总数达到8976万,同比增长373%,其中,豆包、Kimi智能助手、文小言月活跃用户分别为4839万、1650万、1179万。
只不过,上线不到2年的产品,烧光数亿元,换来数千万月活,这惊人的烧钱速度背后,算的不是成本账,而是战略账,MiniMax阎俊杰曾公开表示,创业公司要想独立发展只有一条路:在技术快速进化的窗口关闭前,做出用户量巨大的 2C 产品,要格外关注AI渗透率和使用时长的提升。
与投流相伴的,是横跨整年的三轮价格战。(详情参见此前报道《直接开打!字节阿里腾讯争相参战,谁是大模型“价格屠夫”?》)
第一轮价格战开始于2024年4月云厂商的春季峰会开始,字节高调“起头”,阿里“击穿底价”,百度直接“掀桌子”……不到一周时间,大模型厂商针尖对麦芒,每百万token的输入价格,先后从2元、1元、0.8元、0.5元跌到免费。
经过半年价格战,大厂把Token价格打到负毛利仍然没有收手,以9月份的云栖大会为起点,大厂又开始新一轮降价。
12月第三轮降价潮来临。12月18日火山引擎举办 Force 大会,豆包视觉理解模型3厘获得千tokens输入,一元钱可处理284张720P的图片。字节方面称该价格比业内价便宜85%。随后,阿里云宣布本年度第三轮大模型降价,通义千问视觉理解模型全线降价超80%。其中,Qwen-VL-Plus直降81%,高性能的Qwen-VL-Max降至0.003元/千tokens,降幅85%。按照最新价格,1块钱可最多处理约600张720P图片,或1700张480P图片。
创业公司在玩命狂奔,大厂大笔投基建投生态,上百亿资金砸下去,成果还有待检验,但下一轮融资又要开启,大模型第一梯队估值来到200亿元,在一级投资市场不景气的背景下,谁能接住阿里腾讯的 “盘”,继续支持大模型创业公司走下去;千万月活远远赶不上投资人对超级APP的想象,Killer App的故事还能不能讲下去;大模型“六小虎”谁将率先掉队?最聪明的大脑和最聪明的钱聚在一起,掀起这一场AI风暴,我们期待大模型的2025。