过去两年,以大模型为代表的新一代人工智能浪潮,在全球的发展中展现出蓬勃活力和巨大潜力。AI已不仅仅是技术进步的象征,更已成为国家战略中的核心要素。
“如果说今天有什么事是我们一定要做的,那就是AI For Science(AI4S)。难以想象今天还有什么事情比它更重要,今年诺贝尔奖的颁布便是最好证明。”
11月下旬,在深圳举办的2024年IDEA大会上,香港科技大学校董会主席沈向洋表示,当前做人工智能研究,一方面要全力推动大模型技术的落地,另一方面也要关注它在科学研究中的应用。
第二天,在前往香港与黄仁勋进行一场对谈的过程中,沈向洋又再次提到了AI for Science,并提及香港科技大学已围绕这一热门方向,投入大量的计算基础设施和GPU资源。

黄仁勋则回应称,高校目前确实面临着一个严峻的结构性难题,即计算资源分散,反而导致一些研究算力获取难。这也是为什么,之前很多研究员选择先前往英伟达、谷歌、微软等大公司进行研究,再返回大学,甚至许多教授,会选择在从事教学工作的同时,兼顾研究工作的原因。
黄仁勋因此建议“大学应该成为基础设施建设的引领者,通过集中资源来推动全校的研究发展”。
实际上,业界观察,最近两年随着大模型的到来,尤其近期诺贝尔奖的发布,让高校对AI for Science、大模型和智算的投入热情进一步高涨。
诺贝尔奖后,高校热情高涨
最近,多位业界人士观察,围绕AI for Science,高校对大模型、算力等方面的需求正在愈发活跃。
大模型方面,最近两个月,教育依然是公开招投标市场上,出单数排名前列的几大行业之一。“现在不光是211、985,还有大量地方级的一本、二本学校也都在主动联系我们,探讨合作。”一位大模型行业人士告诉,“高校都在努力拥抱大模型。”
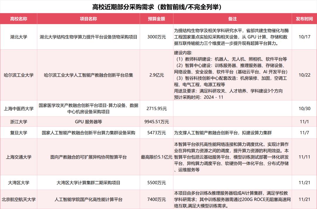
算力方面,近期市场上,更是频繁涌现大单,多所大学都在发布千万元级别甚至上亿元的算力采购需求。

AI for Science并不是一个新概念,早在2018年,中科院院士鄂维南就在全球首次提出“AI for Science(科学智能)”概念。AlphaFold在蛋白质结构预测方面的重大突破,也持续推动着这一概念深入大众视野。而今年10月,诺贝尔物理学奖、化学奖纷纷颁给人工智能相关专家,则让这一概念走向更大舞台,再一次成为了热门话题。
“大家最兴奋的是,原来AI for Science要由各种不同的模型去做,但现在搞蛋白质的、搞数学的……都可以‘揉’到大模型的方式中来,核心架构甚至全都是transformer。”百度杰出系统架构师王雁鹏告诉数智前线。
这让一向作为科研主阵地的高校们看到了新的确定性方向,都在集中火力,推进AI for Science的发展。
更频繁的学术交流和经验探讨是一方面。近期,全国各地涌现出了多场AI for Science相关论坛。其中,有不少是由高校主动发起。比如,10月底的2024中国计算机大会上,复旦大学发起和组织了“第一届科学智能(AI for Science)论坛——探索科学智能的边界”。11月初,北京大学计算机学院,也和北京科学智能研究院一起,主办了“2024科学智能峰会”……
一些高校也在成立专门的机构或组织,来推进AI for Science发展。比如香港城市大学,就在10月21日宣布成立了香港人工智能与科学研究院,并与多名学术和业界伙伴签署合作备忘录,共同推进人工智能(AI)领域的前沿科研。
人才方面的培养也在加速。数智前线注意到,10月底至今,浙江大学已经与中国人工智能学会(CAAI)、国家开放大学、CAAI 教育工作委员会等一起,连续制作六期“诺奖后谈AI”的人工智能通识课程系列直播公开课,推动大学生人工智能素养培养。
除此之外,大模型时代下的AI for Science,正在对高校的算力问题提出新的要求。
业界观察,高校传统的算力建设方式,往往是不同院系甚至不同研究小组,自行采购和管理各自的计算资源,从而导致一个学校内存在多个小型计算集群,容易出现算力资源分散管理、忙闲不均、共享不畅等问题,无法满足大型模型研发所需的高速通讯要求,拖慢科研成果产出效率。
“为适应AI4S的需求,模型研发必须在算力、算法和模型框架等多个方面进行协同优化和建设,传统的分散建设方式已不再适用。”去年10月,在一场AI大会上,复旦大学人工智能创新与产业研究院研究员程远曾表示。
为此,早在去年6月,复旦大学就和阿里云、中国电信合作打造上线了号称是当时“中国高校规模最大的云上科研智能计算平台CFFF”。而该平台由面向多学科融合创新的AI for Science计算集群“切问1号”和面向计算科学高精尖研究的专用高性能计算集群“近思1号”两部分组成。
无独有偶,更多高校也都在加速算力基础设施的投入和建设。今年1月,浙江大学与中国移动签署战略合作协议,并宣布共同打造“全国首个校企合营模式算力中心——中国移动-浙江大学启真算力中心”。4月,香港科技大学(广州)智算中心也正式启用……
今年10月,诺贝尔奖的发布,则带来了进一步的需求刺激。“最近,高校的热情普遍很高,预算也在变多。”王雁鹏告诉数智前线,他们已经看到好几个高校,都拿到几亿元的资金,要加大智算基础设施的投入。
像上海交通大学,已转变传统科研模式,期望科学与AI更紧密的结合。他们与百度智能云合作建成了自己的AI for Science科学数据开源开放平台,支撑白玉兰科学大模型的训练。依托AI for Science平台,上海交大已在Nature Computational Science封面,发表了AI+城市的科学成果。
大模型时代,产学研合作有了新内涵
高校纷纷加码AI for Science的同时,产学研的结合正变得愈加密切。
中国科学院院士鄂维南曾不止一次在演讲中表示,随着AI for Science的发展,科学研究将告别原来一个课题组完成所有科研任务相关事务的“作坊模式”,转为类似“安卓模式”的平台科研,打破学科边界。
“在平台科研的基础上,针对具体的应用场景,通过垂直整合方式组织科学团队、实验团队、产业界专家联合进行攻关,将极大提升科研的效率以及产业发展。”鄂维南说。
一位来自国内大模型和算力服务企业的资深人士也告诉数智前线,随着大模型的到来和持续落地,校企合作目前已成为普遍趋势。“原来很多东西都是我们要主动去找高校,但最近两年,高校主动找来的比较多。”该人士表示。
合作也在更加深化。“原来可能只是和高校本身签一个战略协议,在IaaS层合作,或者大家去找到一个点,做一些传统应用的合作。”上述人士介绍,但最近两年,高校里面的很多二级学院,也都在纷纷找他们进行合作。而这些二级学院,想要合作的业务方向也都不一样,往往覆盖了交通、药品、能源制造等不同领域,毕竟他们手中握有一些专业数据,在大模型时代有必要条件。
不过,AI虽然帮助突破了原来的科研瓶颈,但对科研团队的“硬+软”实力也提出了更高要求,校企合作更有利于实现优势互补。
比如在隧道与地下施工领域,山东大学与浪潮云合作,通过地质统计学、流体力学、计算机科学及信息科学等多个学科联合,搭建了岩土工程领域大模型与灾害预控数字孪生平台,探索形成地下工程灾害由被动处治到主动、科学、智能防控转变的关键技术。
而浪潮信息自2020年以来,持续参与了西湖大学算力平台的建设,在这家建设初衷是将创新从零到一做起的学校,加速其在药物科研等方面的探索。
复旦大学,则在与阿里云、中国电信联手打造CFFF平台一年后,已有超300个科研团队在这该平台上开展研究,且几乎都是跨学科团队。一批垂直领域大模型也在此诞生和活跃,如国内首个多模态的对话式大语言模型——MOSS大语言模型;结合3D分子构象,预测药物物理化学属性的ADMET预测模型;研究长序列、细粒度的基因调控关系的女娲DNA大模型等。
值得一提的是,企业助力高校实现AI for Science的同时,高校们产出的科研成果,实际上也在反过来服务企业的客户,实现某种意义上的Science for AI。
“比如,我们和某大学合作打造行业大模型的过程中,他们有研究几十年的学术数据,我们有大模型和算力,通过合作,他们加速了科研成果的转化,这些研发出来的产品,目前也正在面向我们的其他客户,进行试点推广。”一位行业人士表示。
某大学与百度云合作,将某制造行业的一些需求用大模型跑通后,也能嫁接到百度的模型上来,去大范围服务客户。
也因此,业界观察,目前不管是高校还是企业,都对AI领域的产学研合作抱以厚望。
最近的高校招标项目中,就有不少项目都与“产教融合”有关。比如上海交通大学的“面向产教融合的可扩展异构协同智算平台”项目,哈尔滨工业大学的“人工智能产教融合创新平台总集”项目。
而在更早之前,复旦大学CFFF平台正式上线时,中国工程院院士、阿里云创始人王坚更是一度表示,复旦大学和阿里云的合作是产学研协同的创新,“甚至可以像当年MIT跟贝尔实验室合作使得今天的大学工学院有了通信专业一样,以产学研的合作创造出一个新领域、一个新机会。”
一些经验正在形成
“AI for Science在材料、生命科学、能源化工等领域落地成果的不断涌现,让我们看到其带来的巨大前景。但AI for Science带来的不仅仅是点状的突破,而是系统性地带动科学研究基础设施的建设,推进迈向‘平台科研’时代。”2024年7月,在2024世界人工智能大会的一场分论坛上,中国科学院院士鄂维南如是称。
他同时强调,发展AI for Science,落地“平台科研”模式,应该着重推进“四梁N柱”方面的综合建设和发展。
其中,“四梁”,即指新一代科学研究的基础设施,包括基本原理与数据驱动的算法模型与软件、高精度高效率的实验表征方法、替代文献的数据库与知识库,以及高度整合的算力平台。具体科学及产业问题,如新能源汽车、生命科学、能源材料等,则构成所谓的“N柱”。

在这种大背景下,最近两年,高校和企业都在纷纷加速推动AI for Science的基础设施建设。而在这个过程中,一些经验也在相互合作中逐渐积累。
比如在大模型方面,一位大厂人士告诉数智前线,高校在选择合作伙伴时,往往最为看中三方面的因素:公司体量是否够大,能弥补他们资源上的优势;算力和大模型技术方面的优势是否突出;服务能力是否可持续,而不是一杆子买卖。而企业则看中高校科研团队里是否有资深的人才,更优质的行业数据等。
在科研计算平台建设方面,复旦大学研究员程远则在去年10月的一场大会上,分享了复旦大学的三大关键建设思路。
其一,要提高集群计算的加速。尤其是在模型训练相关领域,不仅要增加硬件算力,还需在并行训练框架层面进行优化。
其二,将AI和HPC计算融合,以满足不同科研计算需求。
其三,研发易于使用的AI4S工具,以满足科学家对于AI易用性的需求。
随着今年合作的深入,效率、稳定性、节能等是这波热潮中,高校对算力基础设施的基本要求。
围绕这些需求,AI for Science基础设施产业链上的一众企业也在快速行动,推出对应的产品和服务。尤其是百度云、阿里云、腾讯云、华为云等多家云厂商,都在这块儿有不少探索。
百度继上海交通大学后,在今年1月,与另一家985重点高校重庆大学签署战略合作协议,双方将共建“重庆大学-百度智能云联合创新中心”, 聚焦山地自动驾驶、大模型应用、信息安全等前沿关键领域,联合开展高水平科技创新,共同打造AI For Science科研计算平台。
华为则依托智能感知、智能联接、智能中枢等全栈自主创新产品和平台,构建起实验室科研园区、科研服务、科研计算三大科研平台能力,推出了智算实验室解决方案,向外提供。
腾讯据悉也面向AI for Science浪潮,推出了“弹性服务、开箱即用”科研生态云。
中国移动,在今年10月,发布了AI赋能科学“AI For Science(AI4S)科学装置智算节点”,并提供AI4S Station科学工作站平台。该工作站集合了科研模型研发基础工具集、科学模型服务平台、生物蛋白等科学领域工具套件,提供端到端极简科研开发流程,让科学家专注自身专业领域,提升科研模型研发效率。
一些创业公司也同样瞄准在了AI4S领域的基础设施搭建。比如深势科技,正在为有基础科研需求的产业和企业提供AI4S研究工具和平台。
AI for Science热潮下,高校和企业还在持续不断动作中……