OpenAI开发者日新加坡站今天启幕,果不其然,ChatGPT又出手了:
Gemini刚在竞技场头把交椅上坐了不到一周,最新版ChatGPT轻轻一更新,第一再次易主。

对,还不是o1满血版,而是新版4o。

具体来说,此番GPT-4o更新的是“创意写作能力”,官方说法是:
模型能完成更自然、更有吸引力、更具针对性的写作,文本相关性和可读性更强。
还可以更好地处理上传的文件,提供更深入的见解和更全面的响应。

o1核心贡献者Karina Nguyen对此做了进一步解释:
作为Canvas功能的一部分,我们希望改进写作,因为这是一个顶级用例,并且可能会改变人机协作的方式,来更具创造性地完成写作任务。
我认为我们还没有完全解决这个研究问题,因为它非常主观且开放,但至少在写作方面取得进展,是AGI创造性智能的关键。

而在大模型竞技场的创意写作分榜上,可以看到新版4o(ChatGPT-4o-1120)确实有明显的提升,分数从上个版本的1365提升到了1402。

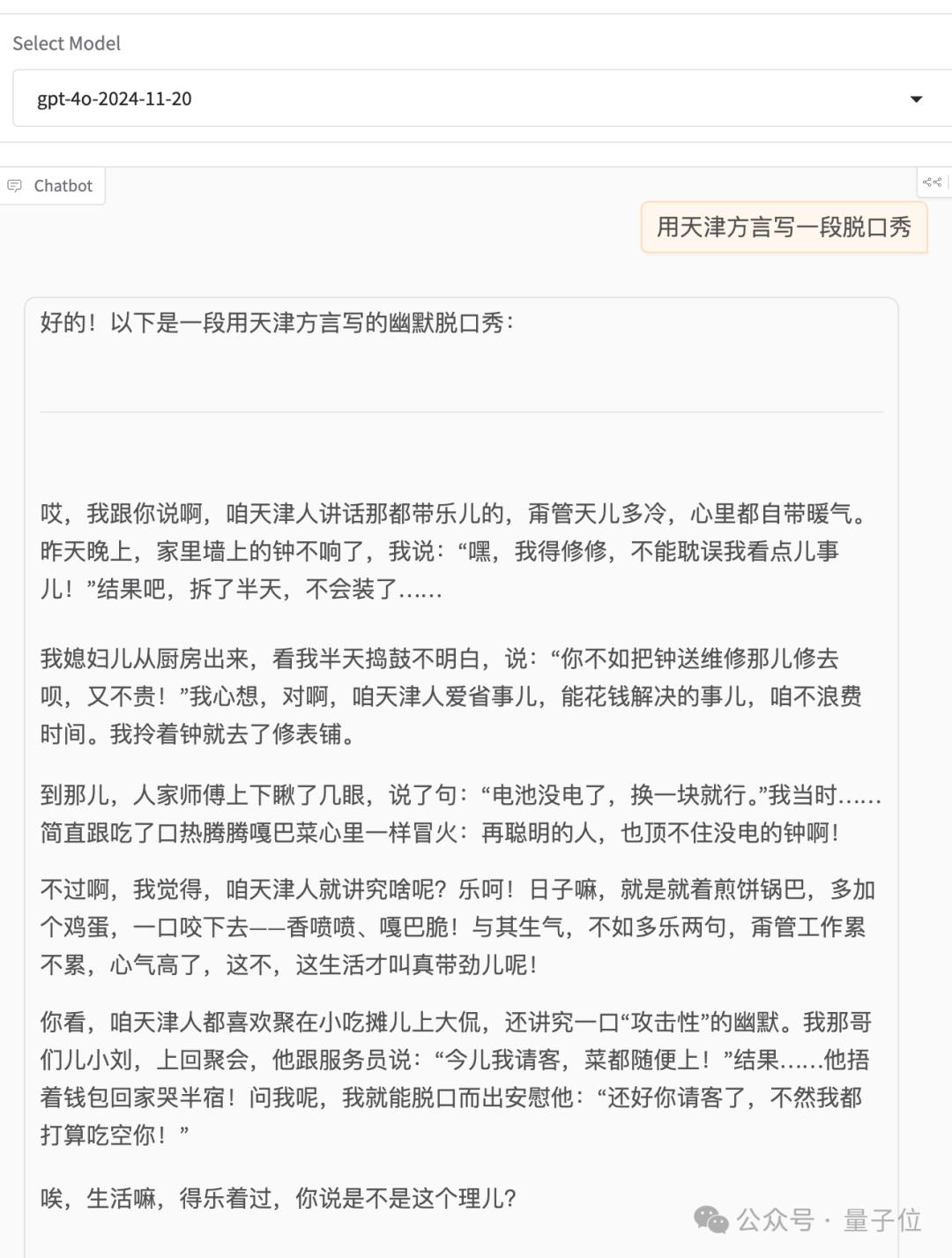
至于实际效果,我们简单测试了一下,看看你能给打个几分:

重返第一,但4o
除了在总榜上为OpenAI重夺第一,新版4o在体现具体能力的各个分榜上亦有提升。
在创意写作方面,从第2位升至第1位;
在代码能力方面,从第2位升至第1位;
在数学能力方面,从第4位升至第3位(第1还是o1-preview);
在困难任务方面,从第2位升至第1位。
并且在风格控制(Style Control)之后,新版4o依然位居首位。

风格控制旨在让榜单分数更真实地反映模型解决问题的能力,避免模型靠漂亮的格式、增加回答长度刷分。
总胜率热图显示,新版4o对上此前登顶的Gemini-Exp-1114,胜率为59%;对上Claude 3.5 Sonnet,胜率为69%;对上5月版本的4o,更是在72%的情况下都能取胜。

嗯,看上去很强很不错,但还是那句话……是4o。
结合今日份DeepSeek的大新闻——DeepSeek版o1满血上线,还计划开源,不少网友直接在奥特曼“新的好模型来了”的推文下贴脸嘲讽起来:
可不是嘛,deepseek挺好。

快把o1放出来,跟deepseek-r1正面比较一下:)

简而言之就是:o1满血版今年上线传得满城风雨,现在2024年都只剩下40几天了,OpenAI你暗搓搓更新个4o是闹哪样!

还有人试图总结OpenAI的更新模式:
OpenAI的老伙计们怕不是写了个脚本,用来查询大模型竞技场排名第一的模型。
当返回值不是OpenAI的模型时,他们就部署个新版本来拿回第一。

嗯,才不管你期待的是什么呢╭(╯^╰)╮
另外,还有网友拿新4o的生成结果去做了测试,结果系统还是当场判断出了100%AI写的:

△图源:𝕏@TuhinChakr
不过,一片吐槽声中,也有人认真研究了一下OpenAI的更新。
比如,在系统提示词方面,大佬发现,OpenAI确实偷偷给ChatGPT加了点料的:
## guardian_tool
Use the guardian tool to lookup content policy if the conversation falls under one of the following categories:
– `’election_voting’`: Asking for election-related voter facts and procedures happening within the U.S. (e.g., ballots dates, registration, early voting, mail-in voting, polling places, qualification).
Do so by addressing your message to guardian_tool using the following function and choose `category` from the list `[‘election_voting’]`:
“`python
get_policy(category:str) -> str
“`
The guardian tool should be triggered before other tools. DO NOT explain yourself.“””
简单来说,就是新增了一道护栏,确保ChatGPT不在敏感话题上胡说八道。
那么,如果你想试试新版4o具体能写出什么“创意”内容,现在可以到竞技场免费试试:https://lmarena.ai/?leaderboard
有什么好玩的结果,欢迎回评论区分享给大伙儿~