如今,类似的“降维打击”也同样发生在视频行业:6月以来,从换脸到拟声,从玄幻到仿真,Adobe、快手可灵、智谱清影等海内外AI视频模型迎来了密集的发布期,在成本方面对传统的视频行业形成了颠覆。
对比以往,这些产品无论是效果优化、功能创新还是应用落地,均展现出了超预期的表现。在这一轮大模型竞争的“AI视频之战”中,哪些企业走在了前列?
大模型竞赛的“下半场”:AI视频走到哪一步了?
今年2月,万众瞩目的Open AI推出了视频大模型Sora,引发了市场对 AI 视频生成赛道的广泛关注。然而,时至今日,Sora 仍然只向少数体验用户开放,没能正式上线。
根据 Open AI 的声明,之所以Sora 目前仍处于研究阶段,主要原因是“公司与政策制定者的沟通还在进行中”。据外媒报道,Open AI正在与YouTube、好莱坞等的相关人士进行接触,以获取更多的支持。Open AI首席技术官米拉・穆拉特则表示,“在正式发布之前,必须先将Sora的生成成本降下来,因为目前的成本‘过于昂贵’。”
而今年以来,国内外至少10家的大型企业、创新企业发布了与AI视频相关的新产品或模型升级,并且多数已向全体用户开放。

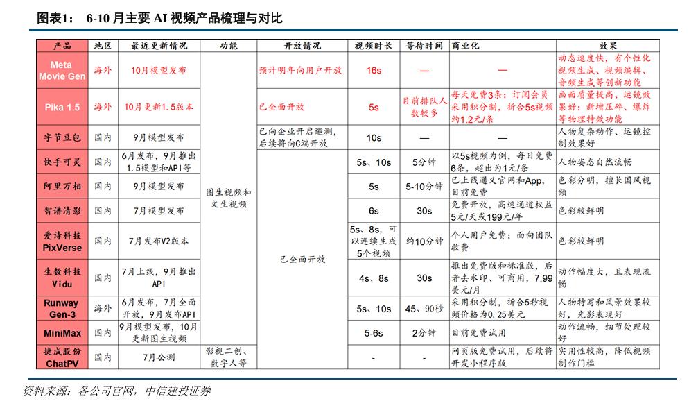
图源:中信建投研报
从上图研报中给出的数据来看,在2024年6-10月这段时间内,AI视频行业主要产生了以下3点变化:
- 技术方面,视频生成时长明显延长,视频生产速度明显提高,视觉效果方面分辨率、帧率均有所提升,进一步缩短与Sora之间的差距。
- 应用方面,除字节豆包以外,其他产品均已面向C端开放,部分产品已开始应用于实际创作,API价格较试验阶段大幅缩减。国内公司相较于Sora在面向用户开放以及商业落地方面先行迈进,使市场目睹了 AI 视频大模型应用的具体情境与商业可行性。
- 融资方面,至少5家创企获得超亿元融资,累计约12亿元,Runway 被曝正在洽谈 4.5 亿美元融资。爱诗科技、生数科技、三呆科技 (Sand AI)、Haiper AI 等企业均获得机构融资。Pika和HeyGen于6月分别获得 8000 万美元、6000 万美元融资,投后估值均在 5 亿美元左右。
从这个角度来看,正是Open AI出于成本角度考虑而留下的这段“窗口期”,才让这个赛道内的其他公司看到了机会,提前抢跑。
是什么让AI视频火了?
马克思有言:“资本家会出卖吊死自己的绳子。”同理,资本市场中,钱总是会流向它该去的地方。之所以会有如此多的企业与热钱涌入AI视频行业,是因为AI 技术的快速发展正在重塑视频制作行业,因而存在巨大的市场潜力。
据东吴证券测算,在中性假设下,中国AI视频生成的行业潜在空间为3178亿元,其中C端、B端市场空间分别为2673亿元、505亿元。

而构建这个千亿级别市场的核心支撑,在于现有的视频制作企业存在降本增效的需求,这一需求将持续推动AI在视频制作领域渗透率的提升,从而为相关企业带来营收增长。
在降本方面,以电影为例,根据东吴证券的测算,2018年以前,用传统方式制作的电影,每部的制作成本约2300万元-1.7亿元/部。而在AI加入以后,不仅能够缩短制作周期,还能够在电影的制作、宣发环节替代一部分人员,最终将每部电影的制作成本降低至2.5万元人民币,降本幅度超95%。
而在增效方面,从目前已发布的产品来看,AI生产视频的技术本身仍然在不断地快速进化:自23 年初视频生成技术问世,到今年2月Sora发布,历时仅一年时间;今年6月快手可灵发布,三个月内已历经9次迭代,模型的理解能力,生成结果的可控性、良品率均在提升。
今年7月,抖音和快手分别上线的 AI 微短剧《三星堆:未来启示录》和《山海奇境之劈波斩浪》,率先开启了AI在短视频领域的应用。
9月,三大传统视频平台“爱优腾”也纷纷开始发力,加大对AI创作的支持力度。以优酷为例,日前公布了全新短剧分成规则,独家短剧S级单价从6元提升至16元,A级单价从4元提高至8元。在拉新系数之外,数据表现好的短剧分账收入还可最高上浮至120%。优酷承诺,会将70%的收入给到制作方。
从这个角度来看,AI视频正在经历与AI大模型类似的迭代,正在自发地向成本更低、应用范围更广、技术能力更高的方向演化。当AI视频工具从“玩具”升级为“生产力工具”的那一刻,或将迎来用户规模的“奇点”,从而驱动数据飞轮运转,推动产业进一步的发展。
新一轮“流量争夺战”来临,谁能成为下一个Open AI?
在文字AI时代,美国的Open AI凭借着底层算力与算法方面的技术优势,走在了全球AI公司的前头,成为了“第一个吃螃蟹的人”。如今,在视频AI时代,中国的互联网大厂们则明显加快了脚步,不愿再一次成为“追随者”。
此前,字节将剪映定位为 P0 级项目,由原CEO 张楠带队,寻求其在 AI 辅助创作上的突破。张楠表示,“AI 图像生成技术将为内容创作工具行业带来巨大的变化和可能性。”;快手则将“可灵”定位于战略级项目,由技术大牛万鹏飞带队,项目开启后不足一个月,便获得了程一笑的支持,在资金、GPU、人才等多方面获得支持;此外,美图公司、万兴科技等公司也纷纷针对AI视频功能进行了加码,推出了美图奇想、万兴天幕等多模态AI大模型。
而他们之所以如此重视AI视频项目,不仅仅是为了获得营收,更重要的考虑则是在于流量的争夺。毕竟,在AI的加持下,创作的门槛将会变得更低,能够让更多的用户从内容消费者转变为内容生产者,从而提供更丰富的内容供给,赢得新一轮AI时代下的“流量争夺战”。
并且,与Open AI 相比,国内的视频、剪辑厂商天然拥有更多的视频数据积累。根据Quest Mobile数据,2024年 6 月,短视频 MAU达10亿人,单用户每月平均使用时长达61小时,大幅领先于其他渠道,并且高度集中于抖音、快手头部应用。
这些积累能使得中国的厂商在AI视频模型时,在训练数据、应用场景以及用户规模等方面自带优势。其中,数据是训练高质量模型的关键,场景则决定了产品的市场适应性和商业潜力,用户则能够为产品提供反馈,帮助其更快地进行迭代。
正是凭借着以上三大要素的领先,抖音和快手如今已经反超了OpenAI,在中国这个全球最大的视频消费市场率先开启了AI视频的普惠时代。美图和万兴也正在AI视频剪辑领域加速这对Adobe的追赶。
从这个角度来看,在AI视频时代,想要成为行业的引领者,既要有深度的视频底料积累,又要拥有过硬的AI模型训练能力,还要能够经受住用户应用场景的检验。 在这场由AI引起的“视频产业革命”中,中国的视频巨头或将夺得引领者的角色。