“现在,买算力的一批中小模型公司都不买了,没钱了。”今年9月,一位GPU卡销售人士告诉数智前线,他正在为下一步的销售奔波。“这波算力生意,到今年10月就整整一年了。我们感知,出货的最高峰是今年春节后的二三月。公司内部也判断,这波高峰就此结束了。”
虽然去年国内出现了“百模大战”,但有业内资深人士估算,国内真正自主训练基础大模型的企业不超过二三十家,这个数目甚至少于美国。不过,美国市场在经历了充分有效的竞争后,之前很热闹的大模型公司都在卖身,今年做基础大模型的企业已迅速收缩到五家——OpenAI、Anthropic、Meta、谷歌,以及马斯克旗下的xAI。
所以,当上周一篇文章提到,在大模型领域具有代表性的“六小虎”——智谱、MiniMax、月之暗面、百川、零一万物和阶跃星辰之中,也至少有两家已放弃大模型预训练时,业内并不奇怪。
“大家都在走着、活着,然后看着。”上述资深人士说,“只不过专注做产品应用后,估值就没有那么高了,但总要解决资源浪费和重复供应问题。”
实际上,在今年7月举办的一场会议中,与会的大模型初创企业,包括“六小虎”中的几家代表,都没有再谈AGI(通用人工智能),而是谈自己的落地方向和进展。主持人当场总结称,看来“百模大战”开始进入理性发展期,大家都有了相对差异化的道路。
六小龙到底怎么样了
英国《金融时报》最近发文称,中国AI企业争相进入美国市场,报道中列举了MiniMax、字节和零一万物,其中有两家属于六小虎初创企业。
“在初创企业中,相对而言,MiniMax更健康。”一位与不少大模型企业都有合作的AI生态人士向数智前线描述,“MiniMax在海外很猛。”
MiniMax是六小虎中成立最早的两家企业之一,创办于2021年,总部位于上海。六小虎中,除了MiniMax和阶跃星辰在上海外,其余几家的总部都在北京。
在上述报道中,MiniMax告诉投资者,计划今年实现7000万美元的销售目标,也就是5亿人民币的营收,这个数字引起了国内业界的普遍关注。
营收中大部分来自聊天机器人社交应用Talkie,这个应用已在美国青少年市场变得流行。“MiniMax以ToC为主,至少在国内,Tob卖不上钱。”一位资深人士补充说。
在今年7月的一场会议中,MiniMax国际业务总经理盛静远提到了三个数据:公司全球每日生成的token量——可理解为C端用户的使用量,大概是OpenAI的40%,在全球能排进前五;全球C端用户达到了4000多万;中国之外的用户和收入都超过一半。
这里提到的OpenAI,是全球的风向标。根据FutureSearch的报告,OpenAI年度经常性收入为34亿美元,其中,84%来自ChatGPT的付费用户(即ChatGPT Plus、ChatGPT Enterprise和ChatGPT Team的订阅)。OpenAI目前有2.5亿月活用户,付费用户约为1000万。
从MiniMax的token量来看,它的用户黏性较高。
除了MiniMax,另一家成立于2019年的智谱,也有规模性收入,主要来自ToB市场。智谱的定位既有ToB又有ToC,后者是智谱清言App。
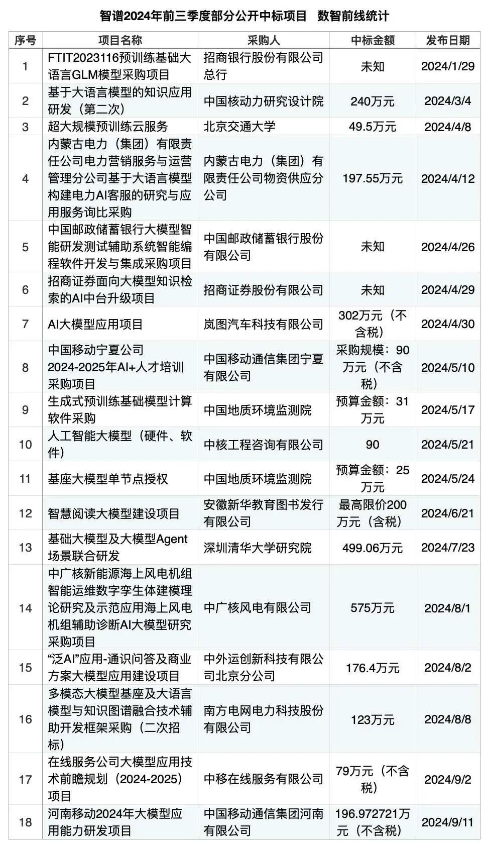
根据数智前线的不完全统计,今年前三季度,智谱在公开招投标中的中标项目个数分别为2个、10个和6个,项目金额从数十万元的基座大模型单点授权,到数百万的大模型行业应用。
数智前线获悉,表中公开中标总额只占少部分智谱营收。与其他Tob大模型企业一样,它的实际营收主要来自金融、互联网和能源。

“六小虎”中的另一家企业百川智能,在数智前线的统计中,第三季度公开中标了两个项目。其一为实达集团智能大模型私有化产品采购项目,金额为100万元,另一是与实达集团一起,联合预中标鼓楼智算中心一期建设以及算力服务承销项目。
成立于2023年4月的百川智能,将很多资源放在医疗模型和产品上。在7月的上海世界人工智能大会上,百川对外披露了医疗模型的路线图。

在7月的一个会议中,百川联合创始人茹立云称,医疗是大模型皇冠上的明珠,百川有很多事情要做。“大模型能创造出AI医生,对社会产生了无限供给,是对生产力的改变。”他说,百川将做出面向院内的医生助理和院外的健康顾问。目前产品在研发中。
“六小虎”中的月之暗面,最近推出具有深度推理的AI搜索功能,类似ChatGPT的o1,强调推理。
月之暗面成立于2023年下半年,创始人为技术极客杨植麟。从公开报道看,Kimi智能助手目前未对外公布规模化收入数据。在杨植麟创办的另一家公司循环智能,针对ToB市场,已有项目中标。
对于月之暗面,业界混合着两种声音。一种认为作为初创企业,能够在ToC市场,做到国内月活用户第三,说明团队的实力。根据AI产品榜发布的数据,2024年8,国内AI应用有2个月活跃用户超千万,分别是字节旗下豆包,与百度文小言。Kimi智能助手排在第三。

另一种声音认为,Kimi走了互联网流量竞争路线,陷入了与大厂如字节的流量战争,获客成本高、留存度低。
“它在产品上或收入上,需要做出重大改变。”一位资深投资人士说,“月之暗面的融资支撑三年没有问题,最后要看到有规模化盈利的希望。”
AI产品榜的文章也提出,除了两个超千万的AI 应用,以及MiniMax星野App在用户黏度上相对优秀外,“其他应用都黏在一起了,像浆糊一样,代表 AI 应用,从用户规模和用户粘性,都还没有做出差异化”。
关于零一万物,在上周提到至少有两家六小虎企业放弃预训练大模型后,一些猜测指向了它。零一万物创始人李开复此后发文辟谣,并于10月16日发布了新模型Yi-Lightning。李开复介绍,这是一个小的专家混合模型,高速且成本低廉。

在OpenAI发布o1后,业界认为基础大模型训练的门槛进一步抬高。“有人说中国公司没有这么多的GPU,没有办法竞争。”李开复说,“这次Yi-Lightning的预训练只用了2000张GPU,训练了一个半月,花了300多万美元,做出来的预训练模型跟Grok(xAI公司大模型)打平,只花了它的1%或2%的成本。”
在这个发布中,李开复明确了零一万物的落地策略,“To B工作只能在中国做,因为要触达国外的用户不太可能,跨国设立分公司做to B,绝对不是我们或其他创业公司能做的”。ToB在国内市场,也找到了一些破局的空间,如推出数字人解决方案,来做零售、餐饮等。
To C则主要布局海外,先不推出中国本土新的To C的应用。国外订阅习惯比较良好,零一万物的变现能力和消耗用户增长的成本,账可以算得过来。
六小虎中的阶跃星辰在2023年创办,今年春季对外正式亮相。目前阶跃星辰推出的产品,除了个人效率助手外,还有一款冒泡鸭,主打休闲娱乐。阶跃星辰正在展开一轮新融资。
大模型的商业逻辑变了
MiniMax创始人闫俊杰,此前在ToB市场。有趣的是,这次创业转换了赛道,主要定位在ToC市场。
其国际业务总经理盛静远在一个大会上曾分析,在ToB市场,美国软件公司向全球输出的是相对标准、单一的产品。但国内市场,可能要给每家做定制化。“大模型的诞生并不会在短时间内改变这个商业形态,所以投入产出是非常难算的。”
在AI应用上,盛静远说,他们看到了两个比较大的方向,一个是有趣,一个是有用。他们对比自身的两个应用,主打有趣的App星野,平均用户时长超过100分钟,而另一款主打有用的App,平均用户时长只有7分钟。
“在有趣的App上,用户会进行百轮对话,并有非常多的反馈。”盛静远说,从有趣的角度,无论是情感陪伴或是娱乐内容生产,是非常大的市场。
在ToC领域,盛静远认为,华人创业非常有优势。“而且我自己基于在美国硅谷和国内之间的充分对比发现,美国人做ToC业务,其实没有很多概念。反观中国,其实互联网企业一代一代,已经提供了非常多的人才,出了非常多产品,是有一定方法论的。”
她认为,中国企业在应用侧,有弯道超车的可能。数智前线获悉,该公司核心的产品设计人员是95后。而做ToC而言,需要企业不断打破产品天花板。
另一家六小虎企业智谱,目前营收重点在ToB市场。在该市场,无论大厂还是创业企业,大家面临的问题是,商业模式是否跑的通?今年,受开源大模型以及春季大厂价格战影响,大模型从最初单纯一套模型卖几百万、上千万元,很多已降至一二十万元。某大厂研究院称,“中标越多,失血越快”。
一位资深落地服务商的CTO告诉数智前线,今年市场更理性之后,大家需要考虑价值实现问题。单纯的大模型没有价值,它要与应用场景结合。
“所以从今年初开始,百度、阿里都在讲要做应用,百度所有发布会都在讲端到端应用。它虽然不开源,但三款小模型全部免费,它要的是端到端使用场景的出现。”上述人士分析,“阿里为什么开源大模型?它希望更多人用它的模型,然后用它的阿里云。这些公司越来越想清楚了。”
观察智谱,也采用了同样逻辑。ToB市场,最终走向云和标准化服务。智谱虽然没有动作在打造IaaS平台,但在重点打造其MaaS服务平台。
李开复在10月16日谈及,国内并未看到一个普遍被接受的SaaS模式,“所以我们大模型to B,首要任务就是要寻找少数能够按使用情况收费的方法,而不是项目定制的方法,能得到比较高利润率的订单再去做”。
他也认为,每一个公司和每一个to B的客户要买的是完整解决方案,因此这次推出一套数字人解决方案。
“我觉得这轮大模型商业逻辑,与过去中国20年互联网的逻辑不太一样。以往,互联网模式是快速积累一群用户,我也不用赚钱,等着估值投资、广告变现。”一位大模型落地生态企业负责人说。
“这一轮,大家最初是训练一个模型等着投资;但今年市场已发展到,说大模型本身服务了多少用户已经不行了,因为它的广告变现效率,比传统App或搜索要低很多,成本又高出一两个数量级。大家要考虑它实际产生的价值。纯烧模型或纯投流吸引用户,已经做不下来了。”
业界人士认为,当下会有几类企业会有更大优势:一是互联网公司,它的主营业务,比如广告、电商、游戏本身就在用大模型,面向C端,自研模型可以自己用,可以用这个钱来补贴ToB市场的场景。它们有先发优势,也有资金优势。
一类是有政府和高校背景的企业,它们与政府有合作,有持续性的政府投资,包括高校联盟带来很强的研发背景。
一类在全球C端市场发力的企业,借助中国互联网的人才、产品优势,形成破局。
不过,市场还在快速演进。“也许最终,大模型的产品形态与今天既然不同,现在仍是起点。”一位六小虎企业人士对数智前线说。