近年来,国内环境正经历显著变革:产业结构向高端化和智能化转型升级;蓬勃发展的服务业和平台经济,催生新业态用工模式;Z世代逐渐步入职场,更加注重工作与生活的平衡;乡村振兴战略引导农村劳动力回流等。
错综复杂的时代背景下,企业用人和人力资源管理的需求也发生了一定变化。AI创新浪潮中,企业积极拥抱新技术,以数字化和智能化能力提升人力资源管理水平,应对时代变迁带来的各项挑战。
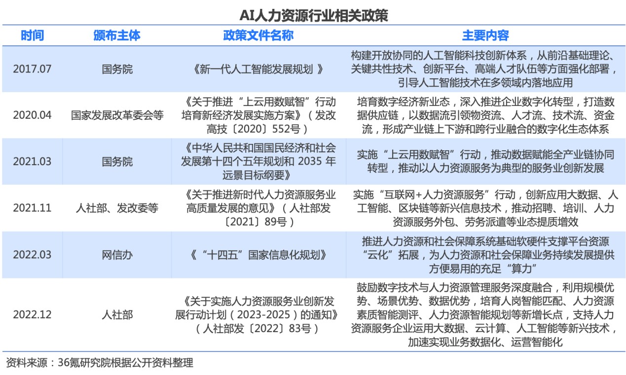
一、行业发展背景
AI与人力资源各场景的融合,符合政策导向
中国政府高度重视人工智能产业的发展,推动以AI为核心的新质生产力向应用端和场景端加速渗透。早在2017年,《新一代人工智能发展规划》便提出要构建开放协同的人工智能科技创新体系,推动AI技术在经济社会各领域的广泛应用,鼓励企业创新和采用AI技术,提升人力资源管理的智能化水平。2022年,针对人力资源领域的专项规划《关于实施人力资源服务业创新发展行动计划(2023—2025年)》出台,更是强调企业需要运用大数据、云计算、人工智能等新兴技术,加速实现业务数据化、运营智能化,并支持有条件的人力资源服务龙头企业打造一体化数字平台,提升系统集成水平,形成数据驱动的智能决策和服务能力。而对于中小企业而言,政策鼓励企业从数字化转型需求迫切的业务环节入手,加快推进数字化办公、业务在线管理等应用,逐步向全业务全流程数字化升级拓展。

智能化人力资源管理,符合企业打造高效管理模式的需求
在不确定性成为时代关键词的当下,降本增效、敏捷组织成为企业穿越不确定性、巩固自身竞争力的有力武器。通过AI技术实现人力资源的数字化和智能化管理,以数据驱动组织文化建设,是诸多企业实现降本增效的选择。根据Gartner数据,企业人力资源部门通过AI工具的引入可以减少高达30%的工作时间,如自动化的招聘、入职、离职和绩效管理流程,显著减少了人工操作的时间和错误,从而降低了企业的运营成本。而在AI的赋能下,企业打造数据驱动型管理模式,以提高组织整体效率。IBM研究显示,使用数据驱动决策的企业在员工生产力和创新方面的表现比同行高出6倍。AI可以帮助企业分析员工的工作表现、离职率、满意度等关键指标,从而及时调整人力资源策略,打造灵活敏捷的组织形态。
二、行业生态分析
我国AI人力资源行业生态包括基础设施层、系统与软件层及应用层,其中基础设施层为AI技术的场景应用提供必要的底层技术支撑,系统与软件层则整合技术能力与应用能力,为终端企业用户提供智能化人力资源管理产品及服务,而应用层则囊括了诸多实现智慧用工与人力资源管理的企业。

基础设施层:AI技术应用基石
基础设施层是AI人力资源产业生态的基石,它为整个生态系统提供了必要的底层技术支撑,主要包括云计算、大数据处理及算法模型等核心技术。云计算提供了强大的计算能力和存储空间,使得海量的人力资源数据能够被高效处理和分析。大数据则确保了数据的准确性和实时性,为AI模型的训练和应用提供了坚实的数据基础。AI算法模型是AI技术的核心,通过不断地学习和优化,能够识别和预测人力资源管理中的各种模式和趋势。
在基础设施层,技术的创新和进步是推动整个生态系统发展的关键。例如,随着深度学习技术的不断成熟,AI模型在处理复杂的人力资源问题时变得更加精准和高效。同时,边缘计算的兴起也为实时数据处理提供了新的解决方案,使得AI应用能够更加贴近实际工作场景,提高响应速度和处理效率。
系统与软件层:智能化人力资源管理产品与服务
系统与软件层整合了技术能力和应用能力,为终端企业用户提供智能化的人力资源管理产品及服务,包括综合性人力资源服务商和HR SaaS服务商。前者多为传统人力资源服务商转型而来,借助新一代信息技术为终端企业提供数字化、智能化人力资源管理解决方案,涵盖招聘、培训、绩效管理、薪酬福利等多个方面,如人瑞人才、科锐国际和万宝盛华等。这类服务商通常拥有丰富的行业经验和专业知识,能够为企业提供定制化的服务,满足不同企业的特定需求。后者通过云平台提供灵活和可扩展的软件,帮助企业快速部署和使用人力资源管理工具,又可分为一体化SaaS服务商和单模块SaaS服务商。一体化SaaS服务商以北森、肯耐珂萨和Moka为典型,服务范围覆盖企业人力资源管理各环节;单模块服务商则聚焦单一人力资源管理模块,如人事管理、招聘、薪酬社保、福利、培训、背调等。一体化服务商凭借完善的产品生态,为企业提供全生命周期服务,更能契合大型、集团型企业对于打造系统化、互通化人力资源管理体系和规避数据孤岛的诉求;而单模块服务商凭借深耕某一领域的产品能力沉淀,服务于人力资源管理特定场景,满足已具备完善人力资源管理系统且仅需重点打磨人力管理单一模块的大型企业需求,以及对客单价较为敏感、数字化程度不高的中小型企业初步引入数字化管理工具的需求。
应用层:企业智能人力资源管理布局
应用层囊括了各行各业实现智慧人力资源管理的企业。受所在行业发展特征及企业发展现状影响,不同领域、不同规模的企业均面临差异化的人力管理挑战。例如,在金融行业,其用工合规要求极高,企业需要确保所有人力资源管理活动都符合严格的法规标准,而AI技术在金融行业的应用,可以帮助企业自动化合规检查,减少人为错误,提高合规效率。零售服务行业的人力资源管理往往面临着高流动性和季节性波动的挑战,AI可以帮助企业预测人力需求,优化排班管理,确保在高峰期有足够的员工支持,同时在低谷期减少不必要的人力成本,实现降本增效。此外,零售服务行业的员工通常需要面对大量的客户互动,因此,提升员工的服务技能和客户满意度是人力资源管理的关键,AI可以通过分析客户反馈和员工表现,提供针对性的培训建议,提高服务质量。房地产建筑企业多面临着项目周期长、人员地域分散和安全要求高的挑战,AI可以帮助企业优化项目管理,通过数据分析预测项目进度和人力需求,确保项目的顺利交付。得益于AI的应用价值,越来越多的企业也在积极拥抱AI,以针对性提升人力资源管理水平,打造灵活高效组织,从而在激烈的行业竞争中占据优势地位。
三、细分应用场景发展现状
目前,AI已在多项人力资源管理场景中实现应用,包括并不限于招聘、员工关系、薪酬福利、绩效、培训及合规用工管理等。
招聘管理:智能招聘提升人岗匹配效率
招聘是人力资源管理中AI应用最为广泛和成熟的领域之一。围绕人才战略和招聘需求,企业借助AI生成内容(AIGC)、自然语言处理(NLP)及机器视觉等技术,实现招聘流程的自动化和智能化。相较于依赖人工筛选和经验决策的传统招聘模式,AI招聘在JD生成、简历筛选与匹配、视频面试与评估反馈等环节已实现部分人力替代,优化招聘流程的同时,提升招聘效率和人岗匹配度。
1)岗位JD生成。结合企业个性化需求和岗位能力需求,AI自动生成岗位描述内容,为候选人提供精准和详细的岗位工作内容、能力模型需求、岗位评价信息和绩效评价标准。
2)简历筛选与匹配。在自然语言处理技术的辅助下,智能招聘系统自动提取并分析简历中的关键信息,如教育背景、工作经验、技能特长等,进行关键词匹配,从而快速而有效地筛选出更符合企业人才需求的候选人。
3)视频面试与评估反馈。远程招聘场景下,AI辅助面试官自动分析候选人各类表现,包括面部表情、肢体语言、语调变化等,从而评估其性格特点、沟通能力和情绪特征。部分智能招聘系统还可以模拟真实面试场景,与候选人进行对话,考察其应变能力和逻辑思维能力等。面试后,AI基于候选人整体表现,生成面试评价与反馈,为招聘决策提供一定依据。

JD生成、简历筛选及面试等环节的自动化与智能化,大幅缩短招聘周期,将人力资源部门从繁琐而重复的工作中释放出来的同时,为企业提供实时招聘数据分析,由此助力企业及时调整招聘策略、优化招聘效果。而从候选人角度来看,AI招聘模式为其提供便捷的信息查询和面试预约入口,以更为人性化的交互提升招聘体验。
我国头部招聘SaaS服务商和人力资源综合服务商均已开启AI招聘布局探索,为企业客户提供智能化招聘产品及服务。以Boss直聘为例,其自研百亿参数规模大模型“南北阁”,针对招聘场景,面向用人企业和求职者双方提供岗位JD续写、人岗匹配和简历优化等能力,以标准化和自动化招聘流程助力企业人才招聘的高效实现。另一服务商同道猎聘同样以AI能力优化企业招聘流程,通过打磨AI面试官产品Doris,并结合不同岗位的差异化胜任力模型,对候选人进行精准评价,同时Doris能够基于候选人简历实现信息的深度挖掘、针对性提问和全面潜力判断,提升招聘评估结果的公平性和准确性。
员工关系管理:AI创新员工与企业间交互模式
AI在员工关系管理领域的应用,正逐渐成为企业提升管理效率和员工满意度的关键。一方面,在自动化员工关系管理场景内,AI为企业和员工打开了交互新入口,以HR bot为典型的管理工具,辅助人力资源部门解答员工关于企业规范、薪税查询、福利资讯、技能提升等系列疑问,缩短员工与人力资源部门的沟通时间。随着AI应用能力的不断强化,作为HR虚拟助手的HR bot功能也得以持续丰富,在结构性问题回复基础上,向个性化问题识别及回复升级。另一方面,AI技术的引入使得多项员工关系管理任务得以自动化、智能化处理,系统可自动处理员工请假申请、考勤记录和绩效评估,并实时监控工作流程,及时发现并解决问题,提高整体工作效率。与此同时,AI还能够基于员工关系管理中沉淀下来的大量数据,包括工作表现、满意度、离职率、离职原因等,为管理层提供以数据驱动的深入洞察,帮助企业识别员工培训需求、规划职业发展路径,甚至预测员工流失风险,从而做出更加科学和有效的管理决策。以Moka为例,其AI原生HR SaaS产品Moka Eva,全面了解企业的规章制度和福利政策,为员工提供7*24h的解答与人事流程指引,其对话式BI能力,提高了人事管理数据的可访问性和易用性,只需唤醒Moka Eva,HR和管理者即可通过对话方式获取所需数据报表和相关分析。

薪酬福利管理:自动化流程、智能薪酬策略与个性化福利方案提升员工满意度
AI在薪酬福利管理场景下的应用主要包括流程管理自动化、智慧薪酬体系搭建及个性化福利体系搭建。其中,流程管理自动化意味着企业借助AI实现薪酬计算、福利发放、税务处理等薪酬福利管理流程的自动处理,减少人为测算错误、提升管理效率的同时,提高薪酬福利的发放效率,进而优化员工工作体验。智慧薪酬体系指的是企业围绕市场普遍薪酬水平、员工过去贡献度和工作表现、企业成本控制计划等数据,实现智能定薪、调薪等,制定更具竞争力的薪酬策略,确保薪酬的内外公平性,吸引和保留关键人才。个性化福利体系即在AI的辅助下,根据员工的年龄、家庭状况、健康状况等相关数据和行为模式,设计个性化的福利方案,提高福利的吸引力和满意度。以用友为例,其YonSuite智能薪酬系统支持多种薪酬制度与标准,通过奖金分配和调薪的智能化决策,实现员工激励,同时也支持多险种缴纳规则与差异化方案,满足员工个性化和针对性的社保福利需求。
绩效评估与管理:数据驱动的评估模式提升绩效管理准确性与公平性
传统的绩效评估往往依赖于主观判断和有限的数据,带来评估结果的潜在偏见。AI在绩效评估管理领域的应用,为企业带来更为客观的、数据驱动下的绩效评估标准:通过对多维数据的整合,包括员工工作表现、项目成果、客户反馈等,提供全面和客观的绩效评估,有利于减少企业内部的主观偏见,提高绩效评估的准确性和公平性。此外,AI通过分析员工的工作数据和行为模式,判断员工优势与潜力,并由此提供具体的建议和指导。这种实时反馈机制有助于员工及时调整工作策略,促进持续的绩效改进。北森打造的智能绩效管理产品,能够对企业绩效过程和结果数据进行自动化全方位分析,包括绩效流程进展、员工绩效排名等,辅助企业全面掌控绩效推进流程,以数据驱动分析绩效评估关键节点和目标执行情况,从而判断绩效改进方向。
培训:AI个性化培训提升员工发展与企业效率
AI技术可以根据员工的绩效数据和职业目标,设计个性化的职业发展路径和培训计划。例如,AI可以根据员工的技能缺口和职业兴趣,推荐最适合的培训课程或项目经验,帮助员工实现个人发展目标。这种个性化的职业发展路径有助于提高员工的满意度和忠诚度,促进企业的长期发展。除个性化培训外,AI能够进行培训效果的实时反馈与自动评估。传统的培训模式中,员工往往需要等待一段时间才能得到反馈,影响培训的连贯性和效率。而AI系统可以即时分析员工的学习表现,提供实时反馈和建议,并自动评估学习成果,确保培训内容的有效性和实用性。而对企业来说,AI培训还意味着潜在的成本效益,减少传统培训中的大量人力物力等资源的投入,通过在线平台和虚拟环境,AI培训能够覆盖更多的员工,同时提供全天不间断的学习支持。这种灵活性和可扩展性使得企业能够以更低的成本提供更高质量的培训。企业培训SaaS云学堂上线AI辅助学习功能,根据员工的学习情况,为其提供个性化的学习建议,引导自适应学习的实现,帮助员工更好地解决工作中的问题。
用工合规管理:多元用工风险识别与规避
AI能够自动分析大量的用工数据,识别潜在的合规风险,如工资支付、工时记录、劳动合同的合规性等。例如,AI可以检测出未按时支付工资、超时工作未按规定补偿等违规行为,从而帮助企业及时纠正,避免法律风险。与此同时,随着灵活用工、数字员工等多元化用工模式持续涌现,部分人力资源服务商瞄准多元化用工合规管理领域,针对性创新产品服务内容。如积木优工推出AI用工大模型,通过对劳动力市场数据、业务及用工需求数据、历史用工数据等标记与训练,强化用工合规的智能预测和精准分析能力,为企业提供AI和数据驱动的多元用工合规解决方案。
四、发展趋势
数据驱动人力资源实现全流程智能化发展
AI技术将继续推动人力资源管理的智能化和自动化进程。智能招聘系统、自动化绩效评估、个性化培训推荐等应用将更加成熟,帮助企业提高管理效率,降低人力成本。而随着AI应用的逐渐深入,企业也更意识到数据在高效组织管理中的重要性,由此实现企业内部数据的持续累积、数据壁垒的持续打通,为AI提供更优质、更广泛和更多元的数据,从而更加强化AI的价值表现,为企业带来更具针对性和个性化的人力资源管理解决方案,形成数据沉淀与管理赋能之间的良性循环。
自上而下重塑企业人力资源管理模式及企业文化
以AIGC和大模型引领的新一轮人工智能浪潮下,AI应用能力持续强化,为企业人力资源管理带来了更多想象空间,而企业的数智化转型意识也在不断增强。对于已经实现AI布局的企业而言,停留在AI表面的工具应用是远远不够的。因此,从高层推动,制定全面的数智化战略和实施计划或将成为企业未来行动的重点,以引导员工树立AI思维,确保智能化工具能够得到充分且有效地利用,真正释放其潜在价值。在推动AI思维的过程中,企业开始关注到除了提升办公效率之外的其他重要因素。这些因素包括员工的个人成长、对员工的关怀、提供舒适的办公体验,以及建立公平的薪酬福利机制等。美世调研数据显示,50%的企业计划将重点加强员工的技能建设,48%的企业将聚焦于员工倾听和职业生涯管理工具的开发,目的是与员工建立更深层次的情感联系,增强他们的归属感。通过这些措施,企业希望能够提升员工对数智化工具的人性化体验,确保组织能够充分享受数智化带来的优质工作环境。